最新動態
時間:2019-07-26 08:39
作者:綠衡環保
閱讀:0次
最近,網上熱傳一句話:“2019年下半年上海人民不炒股、不炒房,專心只做垃圾分類”。從2019年7月開始,上海實施了《上海市生活垃圾管理條例》,對居民生活垃圾分成有害垃圾、可回收垃圾、濕垃圾和干垃圾四大類。其中可回收垃圾屬于宜回收循環使用和資源利用的廢物,是再生資源的重要來源渠道之一。
再生資源回收模式多 分散型回收模式最為常見
再生資源是指不可再生的,在人類的生產、生活、科教、交通、國防等各項活動中被開發利用一次并報廢后,還可反復回收加工再利用的物質資源,它包括以礦物為原料生產并報廢的鋼鐵、有色金屬、稀有金屬、合金、無機非金屬、塑料、橡膠、纖維、紙張等都稱為再生資源。
從以上定義可以看出,再生資源覆蓋了商品和資源在生產和生活環節流通的全過程。從開采和生產過程的尾礦、伴生礦、工業廢渣等,到流通環節的包裝、運輸,再到終端消費環節產生的各種廢棄物。從類型來看,再生資源主要包括三大類:金屬類再生資源、非金屬類再生資源和廢舊電子電氣機械設備。

隨著再生資源市場的逐步放開,我國已形成了從產生源經固定收購點、流動收購點、拾荒者、資源加工企業等層層篩選、分類,最終到達利用企業的完整流程。再生資源行業產業鏈主要包括廢舊資源回收、資源化加工處理和資源再利用三個環節。

從再生資源回收模式來看,我國主要包括分散型回收模式、層級回收模式、點對點回收模式、軟性管理模式和承包協議模式五類。其中分散型回收模式是由大量分散回收者、小型初級拆解者、生產作坊,以及數個廢舊物資集散地組成,分散的回收人員將廢舊物資收集起來,經過初級的分類拆解,到廢舊物資集散地出售,此模式最為常見。

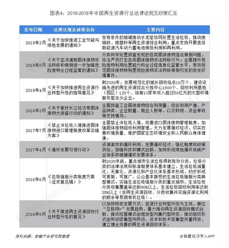
國家政策賦能 助推再生資源行業的發展
近些年,國家為了鼓勵居民和企業進行資源回收,相繼實施了一系列政策,如2016年5月,商務部等六部門頒布了《關于推進再生資源回收行業轉型升級的意見》,其中指出要加快轉變發展方式、促進行業轉型升級為主線,順應"互聯網+"發展趨勢,著力推動再生資源回收模式創新,推動經營模式由粗放型向集約型轉變,推動組織形式由勞動密集型向勞動、資本和技術密集型并重轉變,建立健全完善的再生資源回收體系。2019年3月,工信部和國開行聯合發布了《關于加快推進工業節能與綠色發展的通知》,指出在有條件的城鎮推動水泥窯協同處置生活垃圾,推動廢銅鐵、廢塑料等再生資源綜合利用;重點支持開展退役新能源汽車動力蓄電池梯級利用和再利用。

另外,為了貫徹落實黨的十九大精神和新發展理念,實施資源再回收是生態文明建設的重要內容,是實現綠色低碳發展的重要途徑。為了推動再生資源企業提質增效,引導再生資源行業轉型升級,實現再生資源產業綠色化、循環化、專業化發展,2018年4月中華全國供銷合作總社發布了《關于加快推進再生資源行業轉型升級的指導意見》,指出到2020年發展規范化的城鄉回收站點10萬個、建設設施先進的再生資源綜合分揀中心1500個、回收利用基地(園區)120個、培育10家年收入超過50億元的大型環境服務型龍頭企業。加快形成“村級回收+鄉鎮轉運+縣域分揀加工+再生資源基地綜合利用”,打造功能完善、技術先進、高效利用、生態環保、覆蓋城鄉的供銷合作社再生資源回收利用體系。
